Kết hợp công nghệ tiên tiến của châu Âu và Mỹ, cùng với đặc điểm đầu tư tại Trung Quốc đại lục, chúng tôi đã hình thành một kế hoạch chế biến tinh cho dây chuyền sản xuất bột gừng, hành và tỏi. Dựa trên tình hình đầu tư và thực tế sản xuất của doanh nghiệp, chúng tôi có thể thiết kế một phương án cho dự án của khách hàng và chuyển giao thành dự án chìa khóa trao tay thực tế cho khách hàng. Chúng tôi cam kết phát triển thiết bị sáng tạo để nâng cao hiệu quả vận hành tổng thể và giảm đáng kể vốn đầu tư.

Dây chuyền sản xuất sốt gừng tỏi
Phù hợp để chế biến rau củ như hành tây và tỏi, nó có thể sản xuất các sản phẩm nhuyễn rau củ như gừng, nhuyễn hành tây và nhuyễn tỏi. Dây chuyền sản xuất chủ yếu bao gồm các thiết bị như máy lột vỏ, máy cắt, máy rửa, máy nghiền, máy xay nhuyễn, bể gia nhiệt, máy tiền làm nóng, máy ép nhuyễn, máy tiệt trùng, máy chiết rót, máy làm mát theo đường hầm, máy sấy thổi, máy dán nhãn, v.v. Khái niệm thiết kế của dây chuyền sản xuất này tiên tiến và mức độ tự động hóa cao; các thiết bị chính được làm bằng vật liệu thép không gỉ chất lượng cao, hoàn toàn đáp ứng các yêu cầu về vệ sinh trong chế biến thực phẩm.
Dây chuyền sản xuất gừng và tỏi này không chỉ phù hợp để chế biến gừng tươi và tỏi thành bột nhão, mà còn có thể xử lý hành tây và các loại rau tương tự khác thành bột nhão, nước sốt hoặc nước ép.
Máy trộn gừng và tỏi bao gồm tủ tỏi tách máy, máy nghiền tỏi, máy cạo và phân tỏi, máy nghiền/nghiền tỏi và gừng, máy trộn tỏi và gừng, máy đồng nhất hóa sao mộc và tỏi, máy khử trùng, máy làm đầy tỏi và máy đóng gói, hệ thống CIP, hệ thống xử lý nước RO, hệ thống thêm thành phần.
Tất cả các hoạt động thiết bị gừng và tỏi được kiểm soát bởi PLC, liên kết để bắt đầu và dừng, hoạt động hiệu quả và tỷ lệ thất bại thấp.
Toàn bộ máy được làm bằng vật liệu SUS304, và được trang bị hệ thống CIP để đảm bảo quá trình sản xuất là vệ sinh và sản xuất các sản phẩm chất lượng cao.
Các sản phẩm cuối cùng có thể là tỏi, bột gừng, tỏi và nước ép gừng, đổ vào chai, lọ thủy tinh, túi, lon thiếc và túi sachets. Công suất của dây chuyền sản xuất là 500kg/H-5000kg/h.
Là một thức uống có lợi cho sức khỏe, nước gừng có thể thúc đẩy sự tiêu hóa, làm lạnh, giảm đau, kiểm soát huyết áp, và làm cho tóc phát triển.

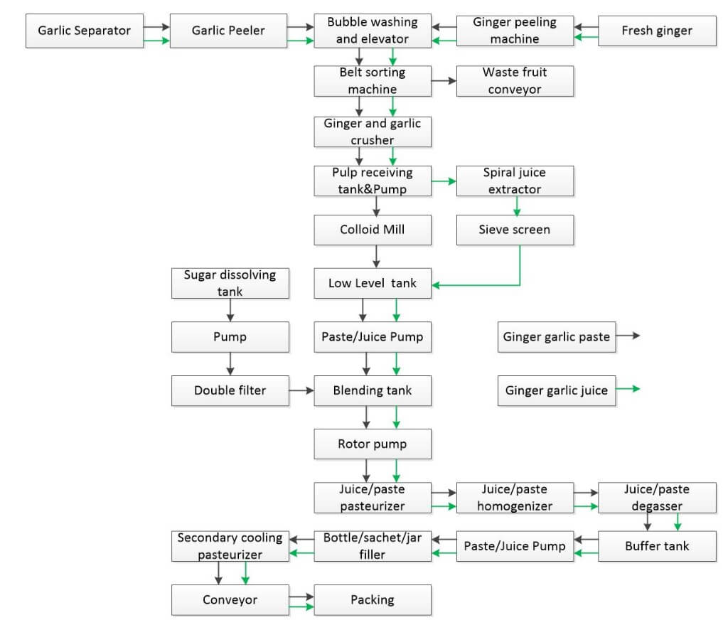
Sơ Đồ Quy Trình Công Nghệ Dây Chuyền Sản Xuất Tỏi Gừng
Dây sản xuất tỏi gừng đồ thị công nghệ
Gừng và tỏi tỏi xử lý lưu đồ: gừng và tỏi tươi sau khi bóc, sau đó giặt phân, và sau đó sử dụng một máy keo để nghiền để lấy bột. Sau đó, hỗn hợp gừng và tỏi sẽ được trộn với các thành phần và hương vị khác, sau đó sau khi đồng nhất, khử khí và khử trùng, cuối cùng, các sản phẩm cuối cùng sẽ được đổ vào lọ, chai hoặc các hộp tiêu thụ khác.
Đồ thị chế biến gừng: gừng tươi sau khi rửa, phân loại và nghiền, sau đó hỗn hợp gừng sẽ được gửi đến chất chiết xuất nước gừng để lấy nước ép gừng, sau đó nước ép gừng đi qua bộ lọc màn hình sieve, và pha trộn với các thành phần, sau khi tiệt trùng, homogenizing, sau đó đổ vào chai, túi tiết hoặc các bình chứa khác.
Đồ thị chế biến trà gừng: Dùng nước ép gừng và chiết xuất trà làm nguyên liệu chính, sau đó thêm đường nâu, nước, hương vị và các thành phần khác, sau khi trộn, đồng nhất, tiệt trùng, sau đó đổ vào các hộp nhỏ như chai, thùng, lon Kim loại.
Chế biến bột tỏi gừng: Sử dụng gừng hoặc tỏi tươi, sau khi chiết xuất nước ép, sau đó chân không bay hơi, sấy khô, và sau đó bột tỏi gừng sẽ được đổ vào túi.

Máy Chính Của Dây Chuyền Sản Xuất Gừng Tỏi
Tỏi tách ra
Máy tách tỏi sử dụng một con lăn mềm đáp ứng tiêu chuẩn đảm bảo chất lượng để mô phỏng hành động lột tay, để bóng tỏi có thể đạt được hiệu ứng bong trợt, và khoảng cách của bánh xe cao su có thể được điều chỉnh. Kích thước của tỏi có thể được sử dụng, và đập tỏi không bị hư hỏng. Lợi thế của tốc độ bong tróc cao. Thiết bị này dễ vận hành và có sẵn quạt. Da tỏi và tỏi được tự động tách ra, và một người có thể phẫu thuật. Nó được đặc trưng bởi thực tế, tiết kiệm năng lượng, hiệu quả sản xuất cao, dễ bảo trì và làm sạch, và tỷ lệ thất bại thấp.
Máy lột tỏi
Máy lột tỏi thông qua nguyên tắc khí nén để xử lý tỏi sau khi tách mà không có thiệt hại. Đập tỏi có thể được bóc vỏ mà không cần phải ngâm trong nước. Trong trường hợp tỏi khô, tỷ lệ tray có thể lên đến hơn 95%. Tỏi tự động được tách ra.
Gừng bóc vỏ và máy giặt
Máy làm sạch bàn chải rhizome thích hợp để làm sạch và mổ gừng. Toàn bộ máy được làm bằng thép không gỉ SUS304 và được trang bị với một bàn chải cứng, có thể tiếp xúc hoàn toàn với gừng và cây cọ để đạt được hiệu ứng trập hoàn toàn. Các bàn chải được điều chỉnh trong quay trước và quay ngược, dễ dàng tháo rời và dễ dàng để duy trì.
Máy giặt bọt khí cho gừng và tỏi
Máy giặt bọt khí phù hợp cho việc giặt tỏi, gừng và hành tây, cấu trúc chính với thép không gỉ SUS 304 với độ dày 3mm. Máy thổi khí có công suất cao, cung cấp không khí từ phía dưới, tấm vách ngăn bằng thép không gỉ được đục lỗ ngăn cách trái cây từ bụi. Sau khi rửa, gừng và tỏi sẽ được chuyển đến trạm tiếp theo bởi SUS304 máy cạo dây lưới và được sấy khô bởi máy sấy gió, và sau đó, bề mặt của gừng và tỏi sẽ được khô bởi không khí áp suất cao.
Máy làm kem gừng và tỏi
Cối keo này là một quá trình mài cơ học cho các vật liệu lỏng và bán lỏng như gừng, tỏi, hạnh nhân, vừng để tạo ra bột. Nó có chức năng nghiền nhỏ, phân tán, nhũ tương và trộn. Sau khi vật liệu được xử lý bằng quá trình nghiền, kích thước hạt có thể đạt đến 2 — 50 micron và tính đồng nhất có thể đạt 95%. Nó là một thiết bị lý tưởng cho gia công vi mô.
Máy làm rượu gừng và nước ép tỏi
Máy sản xuất nước ép gừng và tỏi có thể sử dụng chất trích nước xoắn ốc hoặc nén đai để lấy nước ép. Tỷ lệ sản lượng nước ép là khoảng 50%-75%, đường kính dưới của vít tăng dần dọc theo hướng outlet SLAG và độ cao của vít dần dần giảm. Khi gừng bị đẩy bởi vít, thể tích của khoang vít được giảm, tạo thành một lực ép của gừng hoặc tỏi để có được nước ép.
Tủ trộn tỏi gừng/nước ép
Khi pha trộn tỏi, tất cả các thành phần như gừng, tỏi, nước, dầu, giấm, muối, nước chanh, vv sẽ được pha trộn với nhau trong bình pha trộn này, và bình pha trộn được trang bị với sự khuấy nhanh 20-100rpm, dưới tác động của sự khuấy nhanh, những vật liệu này được trộn hoàn toàn để tạo ra một loại sốt tỏi ngon và ăn được.
Khi sản xuất sản phẩm nước ép gừng, nước, chất tạo hương vị và đường sẽ được thêm vào nước ép gừng để đưa nó vào nước ép gừng RTD.
Hỗn hợp tỏi gừng/nước ép đồng nhất, degasser và sterilizer
Chất tương đồng áp suất cao có thể làm cho gừng và tỏi/nước ép mịn và hương vị tốt hơn, đồng nhất, nhũ tương và phân tán.
Thiết bị khử amine chân không có thể loại bỏ mùi đặc biệt và không khí trong hỗn hợp tỏi gừng/nước ép, do đó, tỏi có thời hạn sử dụng dài hơn.
Bột tỏi gừng sử dụng dụng phương pháp khử trùng dạng ống để làm nhiệt, và sau khi vật liệu làm đầy vào các thùng (sachets, chai, lọ), sau đó sử dụng dụng dụng khử trùng retort hoặc tiệt trùng đường hầm làm lạnh thứ hai để khử trùng, và tỏi gừng tiệt trùng biểu đồ công nghệ là 89 ℃, làm nóng đến 95 ℃ bằng nước nóng hoặc hơi nước giữ trong 15 phút, sau đó làm lạnh xuống 30 ℃ để đóng gói.
Máy làm đầy tỏi gừng/máy làm đầy nước trái cây
Bột tỏi gừng có thể được trộn vào chai, túi hoặc lọ, và máy đổ đầy là loại piston; Nước ép tỏi gừng được làm nóng vào chai, máy làm đầy có thể sử dụng máy làm nạp trọng lực. Tất cả hỗn hợp tỏi gừng hoặc nước ép sau khi đổ đầy, cần phải tiệt trùng lần thứ cấp để có thời hạn sử dụng dài cho các sản phẩm cuối cùng.
