Dây chuyền sản xuất sữa khử trùng hoàn toàn tự động sử dụng sữa tươi làm nguyên liệu thô và xử lý nó bằng cách sử dụng phương pháp khử trùng. Đặc điểm của nó là việc sử dụng khử trùng nhiệt độ thấp ở khoảng 72-85 ℃, không chỉ tiêu diệt vi khuẩn có hại trong sữa mà còn bảo tồn các chất dinh dưỡng và hương vị tinh khiết. Sau khi tinh khiết ly tâm, tiêu chuẩn hóa, đồng nhất hóa, khử trùng và làm mát, sữa hàng hóa được đổ dưới dạng lỏng và cung cấp trực tiếp cho người tiêu dùng để uống. Nguyên liệu thô có thể là sữa, sữa dê, sữa yak, sữa lạc đà, v.v. Sau khi khử trùng và đồng hóa, nó được lấp đầy trực tiếp mà không thêm bất kỳ chất phụ gia nào. Do khử trùng nhiệt độ thấp, các chất sinh hoạt có lợi cực kỳ quý giá và hiếm có trong sữa có thể được duy trì ở mức độ lớn nhất có thể, đó là sự khác biệt lớn nhất so với sữa khử trùng nhiệt độ cao.

Nhà sản xuất dây chuyền sản xuất sữa khử trùng hoàn toàn tự động
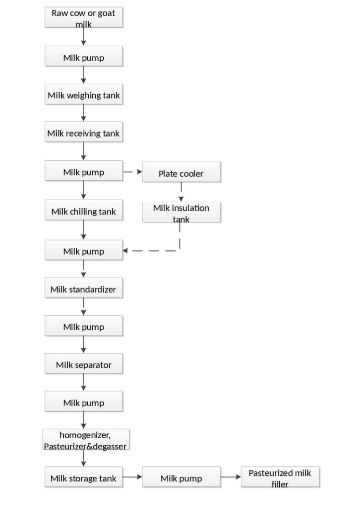
Bộ thiết bị hoàn chỉnh được cung cấp để sản xuất và chế biến
Sau khi sữa nguyên liệu được chấp nhận là đủ điều kiện, các quá trình trước khi xử lý bao gồm làm sạch sữa, làm mát và lưu trữ nên được thực hiện. Sau khi lọc và tách ly tâm, sữa tinh khiết nên được làm lạnh nhanh chóng đến 2-3 ℃ và được lưu trữ để sau này sử dụng.
Mục đích của tiêu chuẩn hóa là đảm bảo rằng chất lượng của sản phẩm đáp ứng các yêu cầu tiêu chuẩn và không biến động với các nguồn nguyên liệu khác nhau.
Sự đồng nhất của sữa tiệt trùng sử dụng hoạt động cơ học mạnh mẽ của chất đồng nhất để phá vỡ các quả bóng chất béo trong sữa thành các hạt nhỏ, ngăn ngừa sự tập hợp chất béo và nổi. Sản phẩm có chất lượng cảm giác đồng nhất, tinh tế và trắng, trong khi tiếp tục cải thiện sự tiêu hóa và hấp thụ sữa.
Mục đích của việc thanh trùng là để tiêu diệt vi khuẩn gây bệnh, đặc biệt là Mycobacterium tuberculosis, trong khi giảm thiểu số lượng vi khuẩn gây hư hỏng.
A, nhiệt độ thấp sữa khử trùng dài hạn (LTLT) : 62-65 ℃, 30phút
B, sữa khử trùng ngắn hạn nhiệt độ cao (HTST) : 80 ~ 85 ℃, 10 ~ 15s
C, sữa kháng khuẩn siêu thanh: 125 ~ 138 ℃, 2 ~ 4s
Quá trình sản xuất sữa tươi tiệt trùng
Hệ thống này bao gồm 5 phần xử lý:
(1) Phần xử lý nước
Bể nổ → Phương pháp lọc cát thạch anh → Lọc than hoạt tính → Lọc than hoạt tính → Lọc chính xác → thẩm thấu ngược sơ cấp → Khử trùng bằng tia cực tím → Lưu trữ
(2) Phân đoạn xử lý nguyên liệu
Sữa → Preheating → sữa tinh chế
(3) Dung dịch hóa học chuẩn để pha trộn
Trộn (bồn trộn) → khử trùng nhiệt độ cao tức thời → Chân không degassing → Homogenization → Storage
(4) Điền, khử trùng và đóng gói
Điền → Triệt sản thứ cấp
(5) Mục tẩy rửa CIP
Hệ thống làm sạch CIP được sử dụng để làm sạch các bể và đường ống của toàn bộ dây chuyền sản xuất sữa tiệt trùng, giữ cho dây chuyền sản xuất ở trạng thái mịn

Trong quá trình sản xuất sữa tiệt trùng, làm mát, ly tâm, và tiệt trùng là những giai đoạn cần thiết. Mục đích tiệt trùng là đầu tiên và quan trọng nhất để tiêu diệt tất cả các vi sinh vật gây ra bệnh cho con người, và các sản phẩm đã qua tiệt trùng phải hoàn toàn miễn nhiễm các vi sinh vật gây bệnh. Từ góc nhìn của việc tiêu diệt vi sinh vật, cường độ xử lý nhiệt của sữa càng mạnh, càng tốt. Tuy nhiên, điều trị nhiệt dữ dội có thể có tác dụng phụ đối với vẻ ngoài, hương vị và giá trị dinh dưỡng của sữa. Protein trong sữa bò sẽ biến tính ở nhiệt độ cao; Sự nóng dữ dội làm thay đổi hương vị của sữa, đầu tiên với “hương vị hấp” và sau đó hương vị bị đốt. Do đó, việc lựa chọn kết hợp thời gian và nhiệt độ phải tính đến cả các khía cạnh chất lượng sản phẩm và vi sinh để đạt được kết quả tối ưu.
Sữa tiệt trùng là một loại “sữa tiệt trùng nhiệt độ thấp”. Các vi sinh vật có hại trong sữa nguyên liệu thường bị giết chết, nhưng các vi sinh vật khác vẫn được giữ lại. Do đó, loại sữa này đòi hỏi tủ lạnh vào khoảng 4 ℃ từ việc để dây chuyền sản xuất sang vận chuyển, bán hàng, lưu trữ và các giai đoạn khác để ngăn chặn các vi sinh vật bên trong trở nên “hoạt động”. Do đó, sữa tiệt trùng cũng được gọi là “sữa đông lạnh”.
Chọn biểu mẫu đóng gói theo yêu cầu của khách hàng, chẳng hạn như chai nhựa, túi nhựa, túi mái, v.v
Sản lượng hàng giờ theo yêu cầu của khách hàng; 2000-10000 chai/giờ
Yêu cầu quy trình và tự động hóa mức độ tùy chỉnh theo yêu cầu của khách hàng

Mô tả đường chế biến sữa tiệt trùng
Sữa là một chất lỏng vắt từ vú của con bò. Nó chứa canxi, photpho, natri, magiê, vitamin, cacbohydrat và các chất khác cần thiết cho con người. Sữa được ca ngợi là “món ăn hoàn hảo nhất mà Thiên Chúa ban cho nhân loại”.
Sữa nguyên liệu được tiệt trùng. Sau khi tiệt trùng, protein và hầu hết các vitamin trong sữa nguyên liệu về cơ bản còn nguyên vẹn, nhưng nó không giết chết tất cả các vi sinh vật 100%. Sữa tiệt trùng có yêu cầu nghiêm ngặt về môi trường lưu trữ và cần phải được lưu trữ ở nhiệt độ thấp (3-5 ℃). Thời hạn sử dụng từ 2-7 ngày.
Sữa tiệt trùng sử dụng sữa bò tươi hoặc sữa dê làm nguyên liệu, sau đó được tinh chế, tiêu chuẩn hóa, đồng nhất, tiệt trùng, làm mát và cuối cùng đổ vào chai, túi nhựa hoặc thùng đựng trên đầu được. Nó được cung cấp trực tiếp cho người tiêu dùng như sữa thương mại để uống.
Thông qua điều trị nhiệt, thiệt hại của vi sinh vật gây bệnh trong sữa tiệt trùng được giảm thiểu càng nhiều càng tốt, và các thay đổi hóa học, vật lý và cảm giác trong sản phẩm được giảm thiểu.
Phương pháp điều trị nhiệt sữa tiệt trùng vào khoảng 85-95 ℃ trong vài giây, có thể đảm bảo rằng sự mất dinh dưỡng và hương vị của sữa được bảo quản tối đa dưới tiền đề giết chết tất cả các vi khuẩn gây bệnh trong sữa.
Sữa tiệt trùng nguyên, sữa có chất béo giảm, sữa có ít chất béo tiệt trùng và sữa tiệt trùng thông thường có thể được sản xuất theo các yêu cầu khác nhau của khách hàng.
Điều kiện sản xuất sữa tiệt trùng rất khắc nghiệt. Không chỉ các nguồn sữa chất lượng cao và an toàn, cơ giới hoá vắt sữa kèm, mà còn làm lạnh nhiệt độ thấp trong suốt quá trình, tất cả đều làm cho giá sữa tiệt trùng tương đối cao. Trong quá khứ, chỉ có hoàng gia có thể chi trả được nó. May mắn thay, công nghệ hiện đại đã được phát triển. Giá sữa tươi đã dần dần trở nên văn minh, và công chúng nói chung cũng có thể thưởng thức sự tươi mới của sữa tiệt trùng.
Toàn bộ đường chế biến sữa tiệt trùng được trang bị hệ thống làm sạch CIP, và tất cả các phần tiếp xúc sữa là SUS304 hoặc SUS316L, có thể đảm bảo các yêu cầu vệ sinh.
Quá trình sản xuất sữa tiệt trùng thường bao gồm một số giai đoạn, bao gồm việc tiếp nhận sữa nguyên liệu, tiêu chuẩn hóa, làm rõ, tiệt trùng ở 72 — 75 ° C trong 15 giây, làm mát, lấp đầy và bao bì.
Khả năng cho toàn bộ dòng sản xuất sữa tiệt trùng là từ 500LPH đến 50000LPH có sẵn để chọn.
Sản phẩm cuối & Gói của dây chuyền chế biến sữa khử trùng
Toàn bộ sữa bột: đóng gói trong túi nhỏ 100g-1000g, chai 200ml-3000ml hoặc thùng carton nhỏ 100ml-1000ml được vận chuyển và lưu trữ ở 2-6 ℃ với thời gian sử dụng 5-7 ngày.
Sữa tiệt trùng được đổ đầy 100G-1000g túi nhỏ, 200mL-3000ml chai hoặc 100mL-1000ml thùng nhỏ có thể được vận chuyển và lưu trữ trong 2-6 ℃ với thời hạn sử dụng từ 5-7 ngày.
Loại sữa tiệt trùng
Sữa tiệt trùng: Nó sử dụng sữa nguyên liệu làm nguyên liệu và đòi hỏi nguồn sữa cao và được chế biến bằng phương pháp tiệt trùng. Mục đích là để giết tất cả các vi sinh vật gây bệnh trong sữa, quá trình sản xuất sẽ nóng ở 75-85 ℃ giữ trong 10-15 giây, sau đó lạnh vào thùng chứa. Thời hạn sử dụng thường không quá 7 ngày giữ lạnh ở 2 — 6 độ. Bởi vì nó là triệt sản ở nhiệt độ thấp, trên cơ sở tiêu diệt các vi sinh vật, nó có thể giữ lại các chất dinh dưỡng tự nhiên và ban đầu của sữa ở mức độ lớn nhất.
Sữa ESL: Tên đầy đủ là kéo dài thời hạn sử dụng sữa tiệt trùng, còn được gọi là sữa siêu tiệt trùng. Nó được sản xuất trên cơ sở cải thiện quy trình khử trùng và cải thiện mức độ vệ sinh của thiết bị đổ đầy. Nó chủ yếu sử dụng phương pháp siêu tiệt trùng, 125-130 ℃ giữ trong 2, 5-4 giây, sau đó sử dụng công nghệ làm đầy cực sạch để đổ sữa vào chai hoặc hộp giấy. Thời hạn sử dụng là 10 — 30 ngày để giữ lạnh ở 2 — 6 độ. Trong quá trình sản xuất sữa ESL, chúng ta nên cố gắng hết sức để tránh ô nhiễm lại sản phẩm trong quá trình chế biến, đóng gói và phân phối, đòi hỏi điều kiện vệ sinh cao và hệ thống phân phối chuỗi lạnh tuyệt vời. Nói chung, nhiệt độ chuỗi lạnh thấp hơn, thời hạn sử dụng sản phẩm lâu hơn. Nó là giữa sữa tiệt trùng và sữa UHT thông thường, và nó vẫn là sữa được tiệt trùng về bản chất.
