Thiết bị tách không khí lạnh có thể được sử dụng trong các lĩnh vực khác nhau như kỹ thuật hóa học, năng lượng mới, luyện kim, v.v., đòi hỏi một lượng lớn nitơ tinh khiết cao cho sản xuất công nghiệp. Đơn vị tách không khí lạnh sử dụng ngưng tụ nhiệt độ thấp để chuyển đổi không khí thành trạng thái lỏng. Do nhiệt độ bốc hơi khác nhau của các khí khác nhau, chúng có thể được tách ra và tinh khiết khỏi không khí, dẫn đến độ tinh khiết cao và các khí công nghiệp quy mô lớn như nitơ và oxy.

Nhà máy tách không khí lạnh
Tách không khí lạnh hóa cho sản xuất nitơ sử dụng không khí làm nguyên liệu thô, được nén, tinh khiết và sau đó làm lỏng thành không khí lỏng thông qua trao đổi nhiệt. Không khí lỏng chủ yếu là hỗn hợp của oxy lỏng và nitơ lỏng. Bằng cách sử dụng các điểm sôi khác nhau của oxy lỏng và nitơ lỏng, chúng được tách ra thông qua chưng cất để có được khí nitơ.
Dòng chảy quá trình tách không khí lạnh
Không khí thô được nén đến 0,7-0,85MPa bởi một máy nén không khí, và sau đó không khí được làm mát trước đến 5-10 ℃ trong một đơn vị làm mát trước để tách hầu hết độ ẩm. Hấp thụ và lọc nước còn lại, carbon dioxide và hydrocarbons thông qua máy lọc lạnh. Sau đó không khí mở rộng và làm mát trong bộ mở rộng để cung cấp công suất làm mát cần thiết cho thiết bị. Không khí trao đổi nhiệt với oxy phản hồi, nitơ và nitơ bị ô nhiễm trong bộ trao đổi nhiệt chính của tháp phân đoạn, được làm mát đến gần nhiệt độ làm lỏng, và làm nóng lại oxy phản hồi, nitơ và nitơ bị ô nhiễm đến nhiệt độ xung quanh. Nitơ là không khí lỏng và nitơ lỏng trước khi làm lạnh và giảm tốc trong máy làm lạnh. Không khí trải qua sự tách chưng cất trong tháp chưng cất, thu được sản phẩm nitơ ở đỉnh tháp trên và sản phẩm oxy ở đáy tháp trên.

② Làm sạch không khí: làm sạch không khí toàn diện, loại bỏ carbon dioxide, hơi nước và hydrocarbon. Sưởi ấm hỗn hợp chất thải để đạt được tái tạo của đơn vị xử lý tích hợp.
③ Trao đổi nhiệt: Do trao đổi nhiệt với hỗn hợp khí thải và nitơ sản phẩm, không khí gần như được làm mát đến nhiệt độ làm lỏng.
④ Máy lạnh mở rộng: Sản xuất làm lạnh bằng cách mở rộng một phần của sản phẩm dưới cùng từ một tháp chưng cất trong thiết bị mở rộng turbo. Sử dụng nitơ sản phẩm để sử dụng công việc thu được trong thiết bị mở rộng tua bin.
⑤ Tách nitơ oxy: Không khí hóa lỏng được tách qua các quy trình truyền nhiệt và khối lượng trong một tháp chưng cất kép để sản xuất nitơ và oxy tinh khiết cao.
Quá trình chảy của máy tạo lạnh nitơ
Nén khí: Không khí bị nén bởi máy nén khí với tốc độ 0.5 ~ 0.7Mpa;
Trước khi làm lạnh: Không khí được làm lạnh trước 5 ℃ ~ 10 ℃ ở đơn vị làm lạnh và tách hơi ẩm;
Làm sạch: Không khí được tinh chế trong bộ lọc phân tử để loại bỏ hơi ẩm còn sót lại, carbon dioxide và hydrocarbon;
Mở rộng không khí: Không khí mở rộng để làm mát và cung cấp công suất làm mát cần thiết cho thiết bị;
Trao đổi nhiệt: Không khí trao đổi nhiệt với quá trình trào ngược oxy, nitơ, và nitơ trong quá trình trao đổi nhiệt tháp phân đoạn, được làm mát đến gần nhiệt độ hóa lỏng, và liên tục làm nóng quá trình trào ngược oxy, nitơ, và nitơ bị ô nhiễm đến nhiệt độ môi trường xung quanh;
Làm giảm khí: nitơ lỏng và khí nitơ lỏng trước khi làm mát và throttling trong chất subcooler;
Chưng cất: Không khí trải qua tách chưng cất trong một tháp chưng cất, lấy nitơ ở trên cùng của tháp trên và oxy sản phẩm ở dưới cùng của tháp trên.
Công nghệ hoạt động của đơn vị tách không khí nhiệt độ thấp dựa trên nguyên tắc chưng cất nhiệt độ thấp, tách không khí trong giai đoạn khí lỏng thành các thành phần chính: nitơ, oxy và argon. Ngày nay, các thiết bị nhiệt độ thấp có thể có được các sản phẩm tách với các thông số sau:
- nitrogen
- Purity: up to 99.9999%
- Flow rate: up to 30000Nm3/h
- oxygen
- Purity: up to 99.9%
- Flow rate: up to 10000Nm3/h
- argon
- Purity: up to 99.9999%
- Flow rate: up to 1000Nm3/h
Các loại trạm nhiệt độ thấp khác nhau có thể sản xuất các sản phẩm tách khí-chất lỏng với tiêu thụ năng lượng khác nhau. Do đó, để có được các sản phẩm hóa lỏng và khí, công nghệ của các đơn vị tách không khí nhiệt độ thấp khác nhau và được chia thành các loại chính:




Nguyên tắc làm việc của máy phát nitơ lạnh
Không khí thô được lấy từ khí quyển, làm sạch các tạp chất qua một bộ lọc không khí, và sau đó áp lực vào một áp suất nhất định thông qua một máy nén tuabin không khí. Nó được làm lạnh khoảng 8 ℃ bởi một không khí làm mát và tách thành nước tự do bởi một máy tách nước trước khi đi vào một bộ lọc phân tử để loại bỏ cacbon dioxit, độ ẩm, và hầu hết hydrocarbon từ không khí.
Sau đó vào hệ thống chưng cất và trao đổi nhiệt với khí trào ngược trong bộ trao đổi nhiệt chính. Không khí sau khi trao đổi nhiệt vào phần dưới của tháp chưng cất và tham gia vào chưng cất; Thu được chất lỏng giàu oxy ở dưới cùng của tháp và nitơ ở trên đỉnh tháp.
Sau khi được làm mát bằng chất làm mát, không khí lỏng được dẫn ra và chảy vào máy bay hơi ngưng tụ như một nguồn lạnh, trao đổi nhiệt với khí nitơ đang tăng trong tháp. Không khí lỏng được bay hơi, khí nitơ được cô đặc, và hầu hết nitơ lỏng được sử dụng làm chất lỏng trào ngược trong tháp chưng cất, tham gia vào quá trình chưng cất. Một phần nhỏ sản phẩm đi vào bể lưu trữ chất lỏng và sau đó đi vào bể lưu trữ nitơ lỏng.
Sau khi nitơ sản phẩm được chiết xuất từ đỉnh tháp, nó đi vào bộ trao đổi nhiệt để sưởi ấm lại và được thải ra ngoài tháp đến hệ thống áp suất nitơ cho người sử dụng; Công suất làm mát yêu cầu cho thiết bị được cung cấp bởi một bộ hai tuabin nước ngoài.
Không khí làm giàu oxy chiết xuất từ chính mát hơn được nung lại đến một nhiệt độ nhất định thông qua mát hơn và phần thấp hơn của bộ trao đổi nhiệt chính, và đi vào máy nén mở rộng để làm lạnh mở rộng. Sau đó nó đi vào bộ trao đổi nhiệt chính để trao đổi nhiệt với luồng khí dương, và không khí được làm mát; Sau khi khí được làm giàu không khí được làm nóng lại, nó được thải ra ngoài tháp như một nguồn khí tái sinh cho máy lọc dầu. Sau khi ra ngoài, nó được gửi cho người sử dụng cùng với phần dư của hệ thống điều áp được làm giàu oxy.
Bộ lọc phân tử bao gồm hai thùng chứa chứa đầy sàng phân tử, một cái làm việc và cái kia tái tạo, chuyển đổi giữa việc sử dụng.
Khi thiết bị sản xuất nitơ bị trục trặc và dừng lại, bơm nitơ lỏng có thể được bắt đầu để điều áp. Khi mất điện hoàn toàn, nó có thể được gửi đến bể lưu trữ nitơ lỏng áp suất trung bình, và sau đó hóa hơi và nung lại bởi máy khí hóa để nhiệt độ phòng trước khi đi vào bể lưu trữ áp suất trung bình để sử dụng.

Sản xuất nitơ bằng cách tách không khí lạnh và mở rộng tích cực
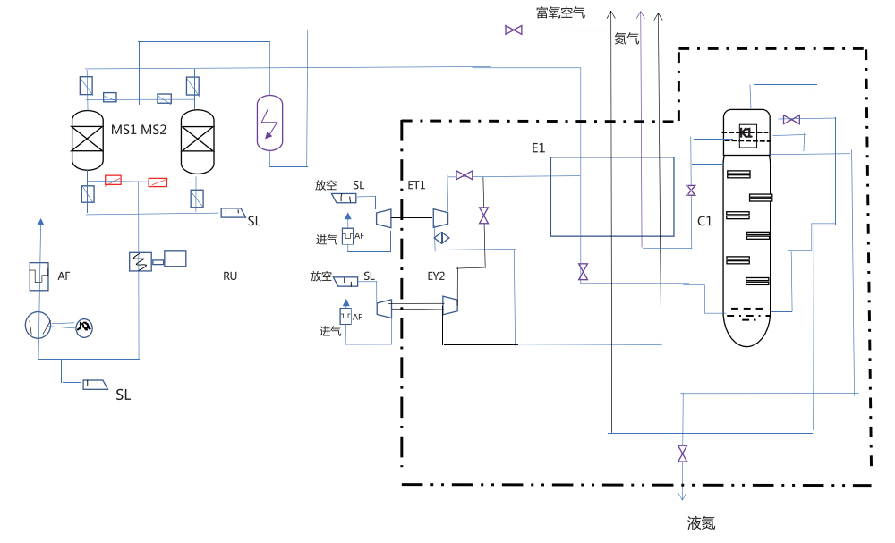
Quá trình mở rộng dòng khí dương thường phù hợp với các tình huống mà mức áp suất của các sản phẩm nitơ không quá cao (chẳng hạn dưới 0, 2 MPa), như được trình bày trong biểu đồ. Sau khi loại bỏ bụi, nén, làm lạnh trước và tinh khiết, không khí thô được chia thành hai dòng: một dòng chảy vào bộ trao đổi nhiệt chính, nơi nó được làm lạnh đến một nhiệt độ nhất định bởi dòng chảy ngược của nitơ bị ô nhiễm, và sau đó chiết xuất từ giữa bộ trao đổi nhiệt chính để giãn nở. Sau khi giãn nở, nó đi vào đáy của tháp nitơ để chưng cất; Một dòng không khí khác được làm lạnh đến nhiệt độ bão hòa trong bộ trao đổi nhiệt chính và trực tiếp chảy vào tháp nitơ để chưng cất.
Bằng cách này, khí nitơ sản phẩm thu được ở đỉnh tháp nitơ, và chất lỏng giàu oxy ở dưới cùng của tháp nitơ được thả ra và đi vào phía bốc hơi của máy bay hơi ngưng tụ để ngưng tụ nitơ ở trên đỉnh của tháp nitơ. Không khí giàu oxy chiết xuất từ phía trên của máy bay hơi ngưng tụ được đưa trực tiếp vào đầu lạnh của bộ trao đổi nhiệt chính, nơi nó trao đổi nhiệt với không khí dương và được làm nóng lại đến nhiệt độ phòng trước khi được thải ra từ hộp lạnh. Một phần của nó được sử dụng cho việc tái tạo phân tử sieve adsorber, trong khi phần còn lại là vented. Khí nitơ thải ra từ đỉnh tháp nitơ được làm nóng lại bởi bộ trao đổi nhiệt chính đến nhiệt độ phòng và thải ra từ hộp lạnh để cung cấp cho người sử dụng.

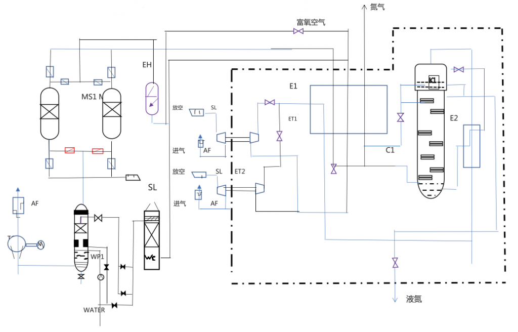
Sản xuất nitơ mở rộng phản hồi
Quá trình mở rộng phân tách không khí đông lạnh thường thích hợp cho các tình huống mà người dùng có các yêu cầu áp suất nhất định đối với các sản phẩm nitơ (như trên 0, 2 MPa), như được hiển thị trong sơ đồ. Sau khi loại bỏ bụi, nén, trước khi làm lạnh và tinh chế, không khí thô đi vào bộ trao đổi nhiệt chính, nơi nó được làm lạnh đến nhiệt độ bão hòa và có một lượng ẩm nhất định bởi dòng chảy ngược của nitơ bị ô nhiễm. Sau đó nó đi vào đáy của tháp nitơ để chưng cất. Thu được nitơ lỏng và khí nitơ ở đỉnh tháp nitơ theo cách này; Chất lỏng giàu oxy ở dưới cùng của tháp nitơ được nhả ra và đi vào phía bốc hơi của máy bay hơi ngưng tụ để ngưng tụ nitơ ở trên đỉnh của tháp nitơ.
Hầu hết không khí làm giàu oxy chiết xuất từ phía trên của máy bay hơi ngưng tụ được đưa trực tiếp vào đầu lạnh của bộ trao đổi nhiệt chính, nung lại đến một nhiệt độ nhất định, và sau đó chiết xuất từ giữa để vào mở rộng tuabin để mở rộng, cung cấp khả năng làm mát cho toàn bộ thiết bị nitơ tinh khiết. Sự mở rộng của khí làm giàu oxy được trộn với một dòng khác của khí throttled oxygen đã làm giàu không khí và đi vào đầu lạnh của bộ trao đổi nhiệt chính, nơi nó trao đổi nhiệt với luồng khí bình thường. Sau khi tái nóng đến nhiệt độ phòng, nó được thải ra từ hộp lạnh, với một phần được sử dụng để tái tạo phân tử sieve adsorber và phần còn lại bị vented. Khí nitơ rút ra từ đỉnh của tháp Amoniac được làm nóng lại bởi bộ trao đổi nhiệt chính đến nhiệt độ phòng và thải ra từ hộp lạnh để cung cấp cho người sử dụng.

Yêu cầu thiết kế tách không khí lạnh hoàn chỉnh
Phân tách không khí đông lạnh là quá trình tách oxy, nitơ và các loại khí khác từ không khí bằng công nghệ nhiệt độ thấp. Là một phương pháp sản xuất khí công nghiệp tiên tiến, tách không khí đông lạnh được sử dụng rộng rãi trong các ngành công nghiệp như luyện Kim, kỹ thuật hóa học và điện tử. Thiết kế của một bộ hoàn chỉnh thiết bị phân tách không khí đông lạnh không chỉ yêu cầu độ chính xác kỹ thuật, mà còn cần tuân thủ các tiêu chuẩn công nghiệp và nhu cầu của khách hàng để đảm bảo hoạt động ổn định và lợi ích kinh tế của thiết bị. Chúng tôi sẽ khám phá các yêu cầu thiết kế cho một bộ hoàn chỉnh thiết bị phân tách không khí đông lạnh, bao gồm các cân nhắc thiết kế cốt lõi, điểm kỹ thuật và cân nhắc ứng dụng thực tế.
Những yêu cầu thiết kế cơ bản
Khi thiết kế một bộ hoàn chỉnh thiết bị phân tách không khí đông lạnh, các yêu cầu cơ bản đầu tiên cần được xác định bao gồm năng lực sản xuất, điều kiện không khí thô, độ tinh khiết và số lượng sản phẩm, v.v. Theo các lĩnh vực ứng dụng thực tế khác nhau, khả năng sản xuất của các bộ hoàn chỉnh thiết bị phân tách không khí đông lạnh thay đổi rất nhiều, thường bao gồm quy mô chế biến từ hàng trăm đến hàng ngàn mét khối mỗi giờ. Ngoài ra, các tạp chất như độ ẩm và cacbon điôxít trong không khí thô cần phải được loại bỏ qua giai đoạn tiền xử lý để đảm bảo rằng thiết bị có thể thực hiện các hoạt động đông lạnh trong điều kiện ổn định và can thiệp tự do. Do đó, thiết kế của hệ thống tiền xử lý cần phải xem xét đầy đủ mức độ ô nhiễm trong không khí địa phương và môi trường hoạt động của thiết bị.
Cân nhắc thiết kế hệ thống
Quá trình thiết kế thiết bị phân tách không khí đông lạnh bao gồm nhiều hệ thống quan trọng, bao gồm hệ thống nén, hệ thống trao đổi nhiệt, hệ thống tháp tách và hệ thống chưng cất. Thiết kế của hệ thống nén cần đảm bảo cung cấp hiệu quả và đáng tin cậy không khí áp suất cao phù hợp để tách đông lạnh. Bộ trao đổi nhiệt là thành phần cốt lõi đảm bảo việc thực hiện các quy trình đông lạnh, đòi hỏi hiệu suất nhiệt cực cao. Thông thường, bộ trao đổi nhiệt dạng tấm được sử dụng để đảm bảo truyền nhiệt hiệu quả và lưu lượng khí thống nhất. Đồng thời, thiết kế của tháp tách và hệ thống chưng cất cần đáp ứng các yêu cầu tinh khiết của khí sản phẩm, vì vậy lựa chọn đóng gói và khay bên trong tháp và tối ưu hóa các điều kiện quá trình chưng cất là đặc biệt quan trọng. Trong tháp chưng cất, các thành phần khí khác nhau được tách ra hiệu quả thông qua trao đổi nhiệt lặp đi lặp lại và các quá trình bay hơi hóa lỏng, tạo thành oxy tinh khiết cao, nitơ, hoặc khí argon.
Tự động hóa và điều khiển hệ thống
Điều khiển tự động là một phần không thể thiếu của thiết kế các hệ thống phân tách không khí đông lạnh. Các bộ hoàn chỉnh hiện đại của thiết bị phân tách không khí đông lạnh thường tích hợp các hệ thống điều khiển hoàn toàn tự động để đạt được kiểm soát chính xác các thông số như nhiệt độ, áp suất và tốc độ dòng chảy. Điều này không chỉ làm giảm đáng kể khó khăn hoạt động, mà còn cải thiện an ninh và ổn định của hệ thống. Các hệ thống điều khiển quá trình thường bao gồm PLC (lập trình điều khiển Logic) và DCS (hệ thống điều khiển phân phối), điều khiển và tối ưu hóa thiết bị bằng cách mua lại thời gian thực các thông số chính để đảm bảo hoạt động ổn định trong các điều kiện tải khác nhau. Để đối phó với các tình huống bất ngờ, hệ thống kiểm soát cũng cần có chức năng chẩn đoán lỗi, có thể kịp thời phát hiện các vấn đề tiềm năng và có biện pháp tương ứng.
Cân nhắc bảo tồn năng lượng và bảo vệ môi trường
Tiết kiệm năng lượng là một vấn đề quan trọng trong việc thiết kế thiết bị phân tách không khí đông lạnh, và thiết kế hiệu quả của máy nén và trao đổi nhiệt đóng một vai trò quan trọng trong việc giảm tiêu thụ năng lượng. Ngoài ra, phục hồi nhiệt thải của thiết bị cũng là một phương pháp tiết kiệm năng lượng phổ biến, có thể sử dụng nhiệt thải trong quá trình làm lạnh để cung cấp hỗ trợ năng lượng cho các quy trình khác, do đó cải thiện hiệu quả sử dụng năng lượng tổng thể. Về bảo vệ môi trường, thiết kế không khí đông lạnh cần xem xét đầy đủ các vấn đề ô nhiễm môi trường tiềm ẩn trong quá trình sản xuất, chẳng hạn như ô nhiễm tiếng ồn và thải ra khí thải trong quá trình. Trong giai đoạn thiết kế, cần phải thêm cách nhiệt xử lý và một kế hoạch xử lý phù hợp cho khí thải để đáp ứng các quy định và tiêu chuẩn môi trường có liên quan.
- Hiệu quả chi phí và lựa chọn thiết bị
Việc đánh giá chi phí – lợi ích của một bộ hoàn chỉnh thiết bị phân tách không khí đông lạnh ảnh hưởng trực tiếp đến thiết kế và lựa chọn của nó. Trên tiền đề đáp ứng nhu cầu sản xuất, việc lựa chọn và quy mô thiết bị nên giảm thiểu chi phí đầu tư và vận hành ban đầu càng nhiều càng tốt. Việc lựa chọn vật liệu sản xuất thiết bị, hiệu quả trao đổi nhiệt, loại máy nén và dòng chảy quy trình là tất cả các yếu tố quan trọng ảnh hưởng đến hiệu quả chi phí. Việc lựa chọn thiết bị phù hợp không chỉ có thể làm giảm đầu tư ban đầu mà còn làm giảm hiệu quả chi phí bảo trì và vận hành ở giai đoạn sau, do đó đạt được hiệu quả kinh tế cao hơn trong quá trình sản xuất.
Cài đặt và gỡ lỗi tại chỗ
Thiết kế của một bộ hoàn chỉnh thiết bị phân tách không khí đông lạnh không giới hạn ở giai đoạn vẽ, mà cũng cần xem xét các yêu cầu lắp đặt và đặt hàng tại chỗ. Trong giai đoạn lắp đặt, cần phải đảm bảo lắp ráp chính xác từng thành phần để tránh các vấn đề rò rỉ tại kết nối đường ống. Trong quá trình gỡ lỗi, cần phải kiểm tra toàn diện tình trạng hoạt động của mỗi hệ thống để đảm bảo rằng thiết bị đạt được các điều kiện hoạt động tối ưu. Do sự phức tạp của thiết bị phân tách không khí đông lạnh, việc gỡ lỗi thường được hoàn thành bởi một nhóm kỹ sư chuyên nghiệp, bao gồm nhiều kiểm tra và điều chỉnh các thông số như độ tinh khiết khí, áp suất và tốc độ dòng chảy, cuối cùng đạt được các yêu cầu thiết kế và tiêu chuẩn của khách hàng.
